注册
|
登录
搜索
首页
协会动态
协会动态
协会以“邓小平理论”“三个代表”重要思想和科学发展观为指导,遵守宪法、法律、法规,坚持执行党和国家的方针、政策。...
协会简介
新闻公告
领导团队
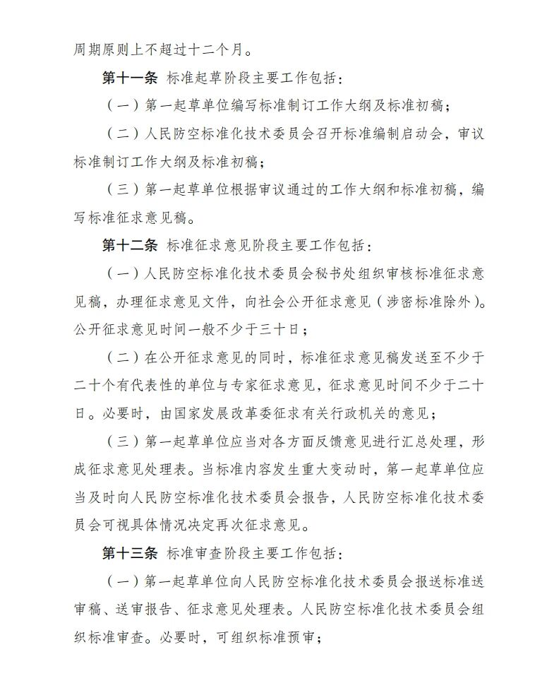
组织架构
荣誉风采
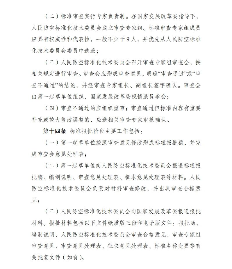
党建强会
党建强会
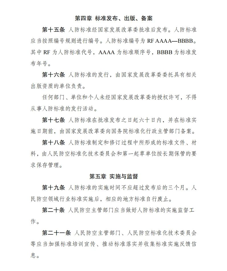
社会组织综合党委组织召开2022年度所属党组织书记抓基层党建工作述职评议会议,165名省管社会组织党组织书记参加会议。...
党建动态
政策法规
政策法规
...
防空防灾
行业政策
会员园地
会员园地
坚持为社会服务、为政府服务、为会员单位服务的宗旨,研究在社会主义市场经济条件下,人防建设的新课题、新技术,为人防建设事业献计...
会员风采
互动专栏
行业论文
专家智库
专家智库
动员组织社会力量参与支持人防建设,进行行业管理和人防防护企业自律,为推动全省人防事业改革创新发展做出积极贡献。...
专家智库
联系我们
首页
>
新闻公告
>
公告通知
国家发展改革委办公厅印发《人民防空行业标准管理办法》
0
收藏
分享
376
2025-07-03