注册
|
登录
搜索
首页
协会动态
协会动态
协会以“邓小平理论”“三个代表”重要思想和科学发展观为指导,遵守宪法、法律、法规,坚持执行党和国家的方针、政策。...
协会简介
新闻公告
领导团队
组织架构
荣誉风采
党建强会
党建强会
社会组织综合党委组织召开2022年度所属党组织书记抓基层党建工作述职评议会议,165名省管社会组织党组织书记参加会议。...
党建动态
政策法规
政策法规
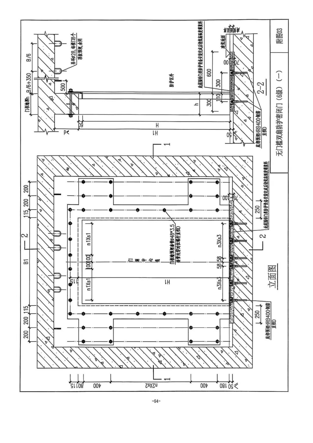
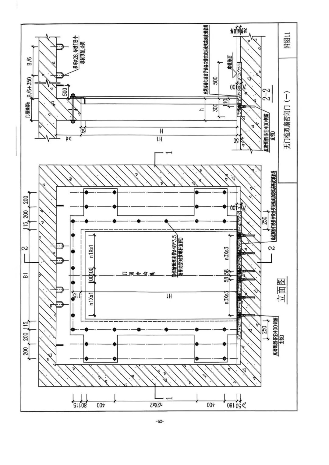
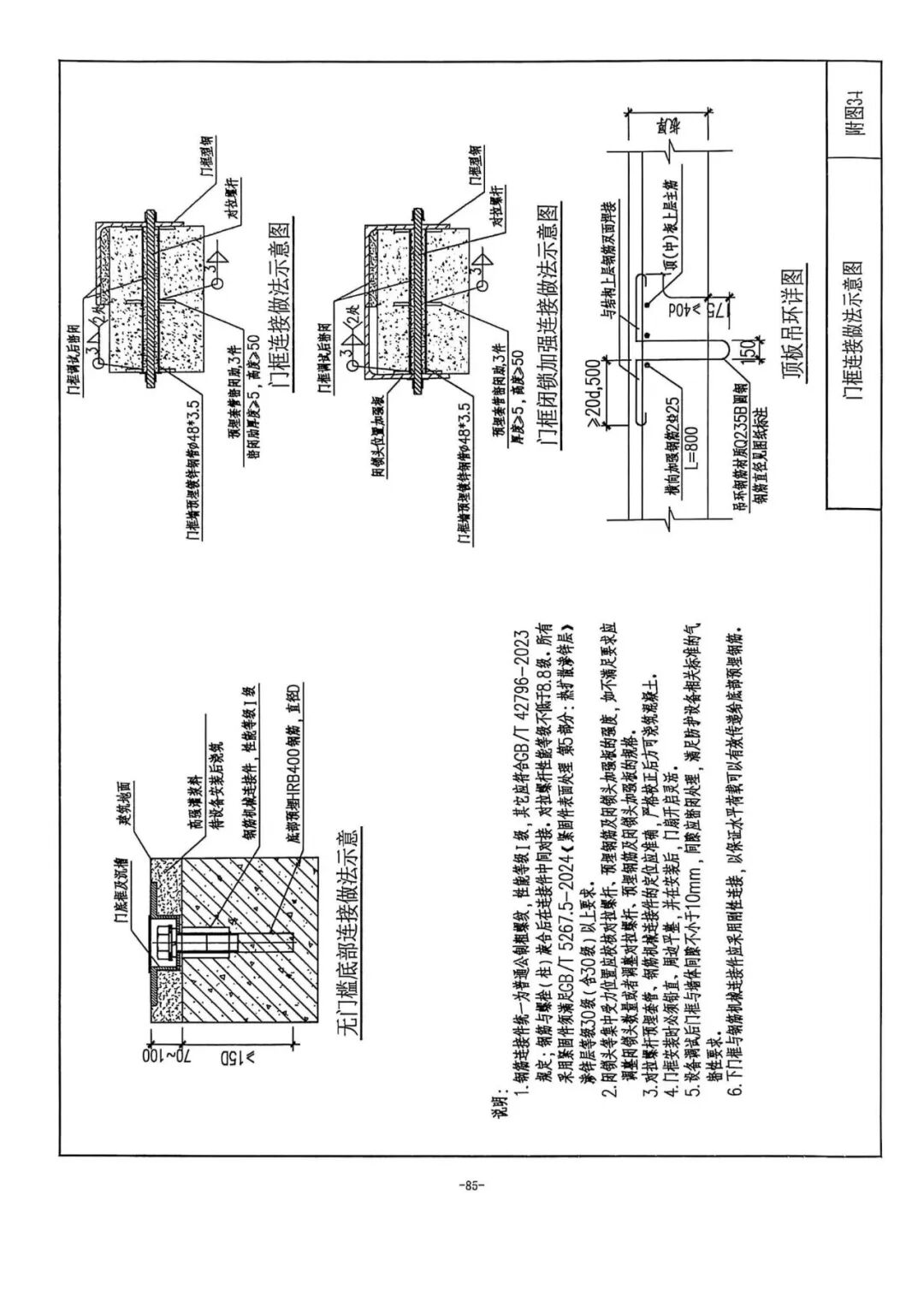
...
防空防灾
行业政策
会员园地
会员园地
坚持为社会服务、为政府服务、为会员单位服务的宗旨,研究在社会主义市场经济条件下,人防建设的新课题、新技术,为人防建设事业献计...
会员风采
互动专栏
行业论文
专家智库
专家智库
动员组织社会力量参与支持人防建设,进行行业管理和人防防护企业自律,为推动全省人防事业改革创新发展做出积极贡献。...
专家智库
联系我们
首页
>
行业政策
>
公告通知
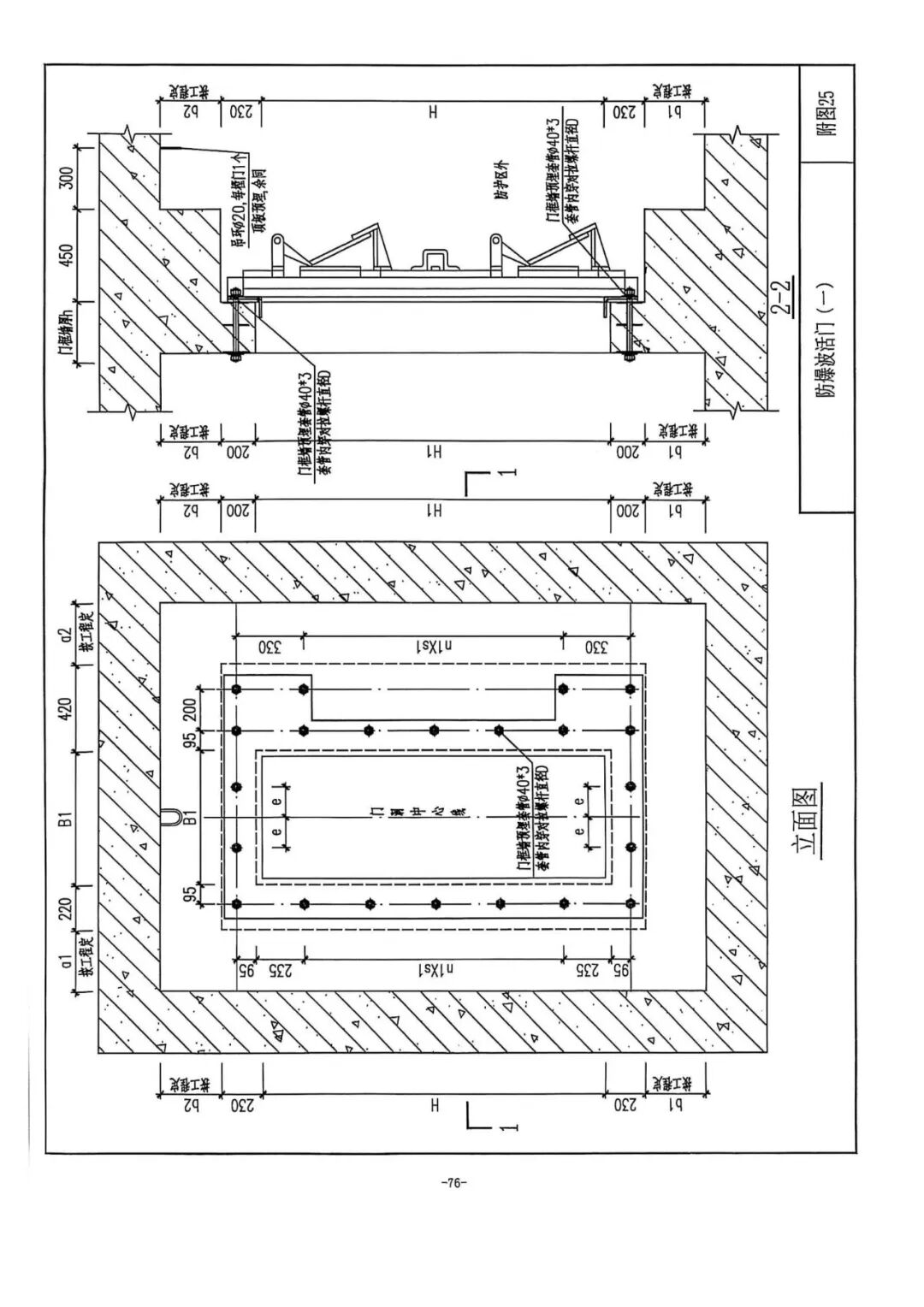
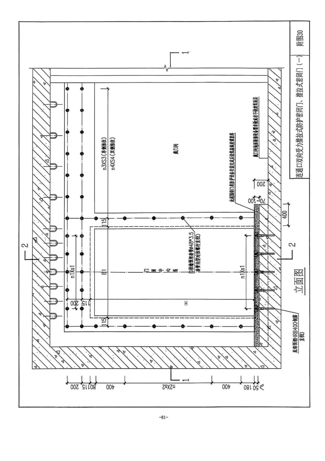
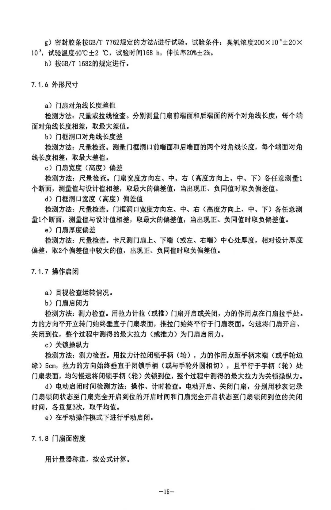
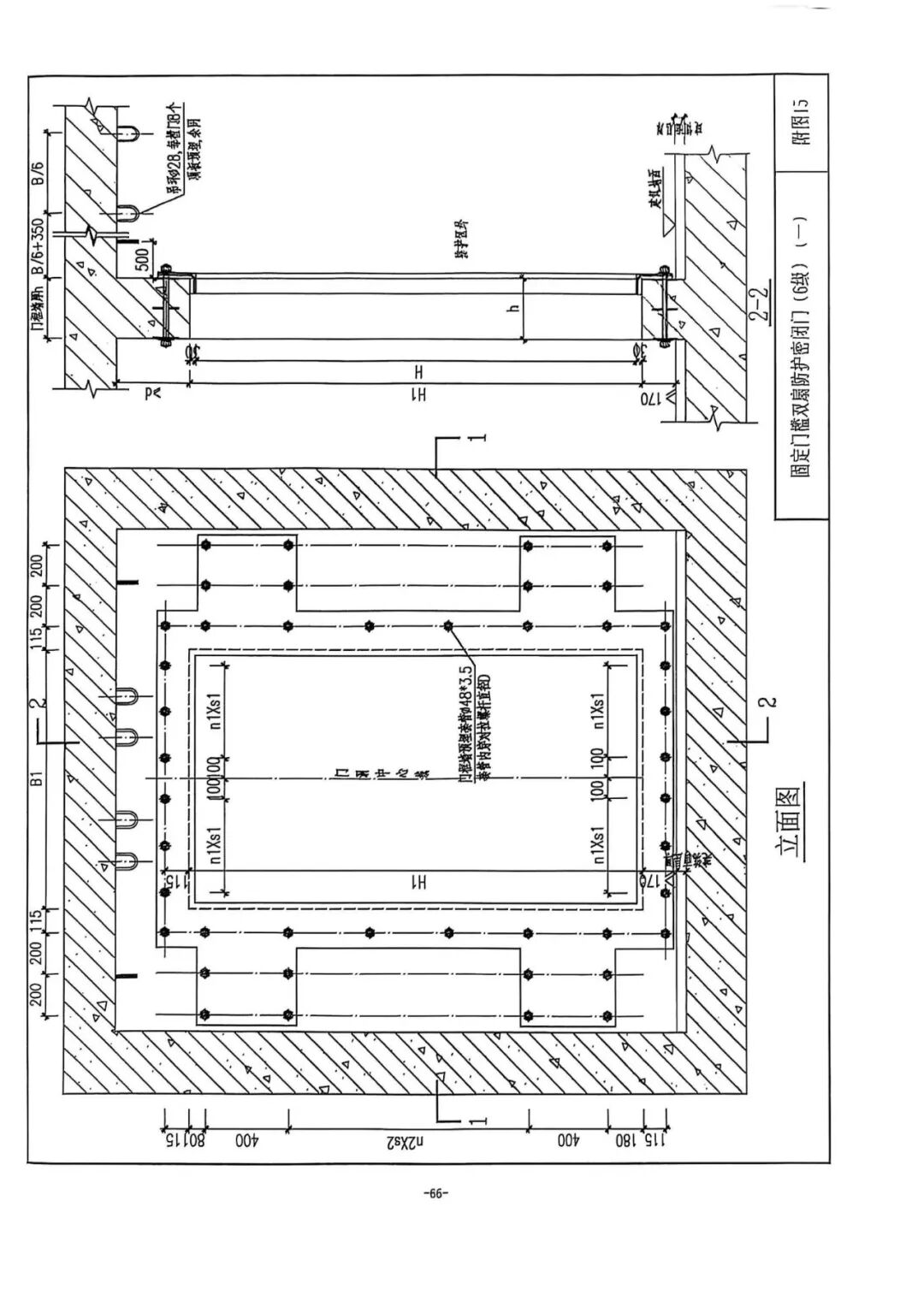
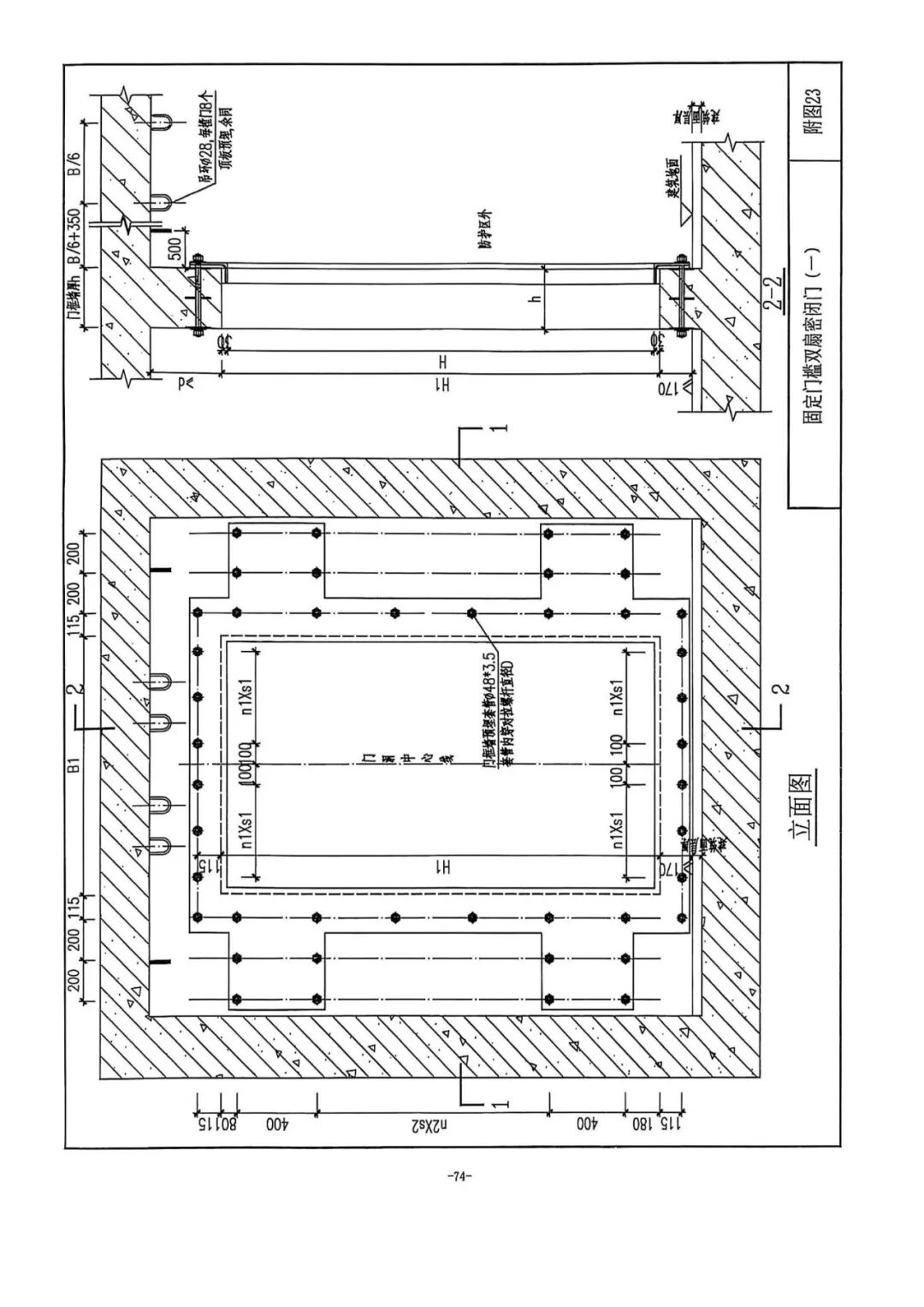
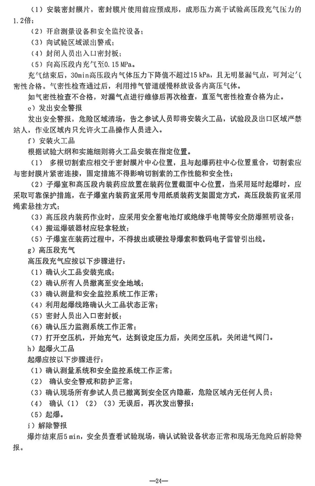
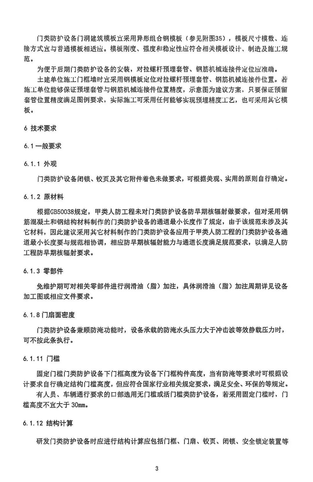
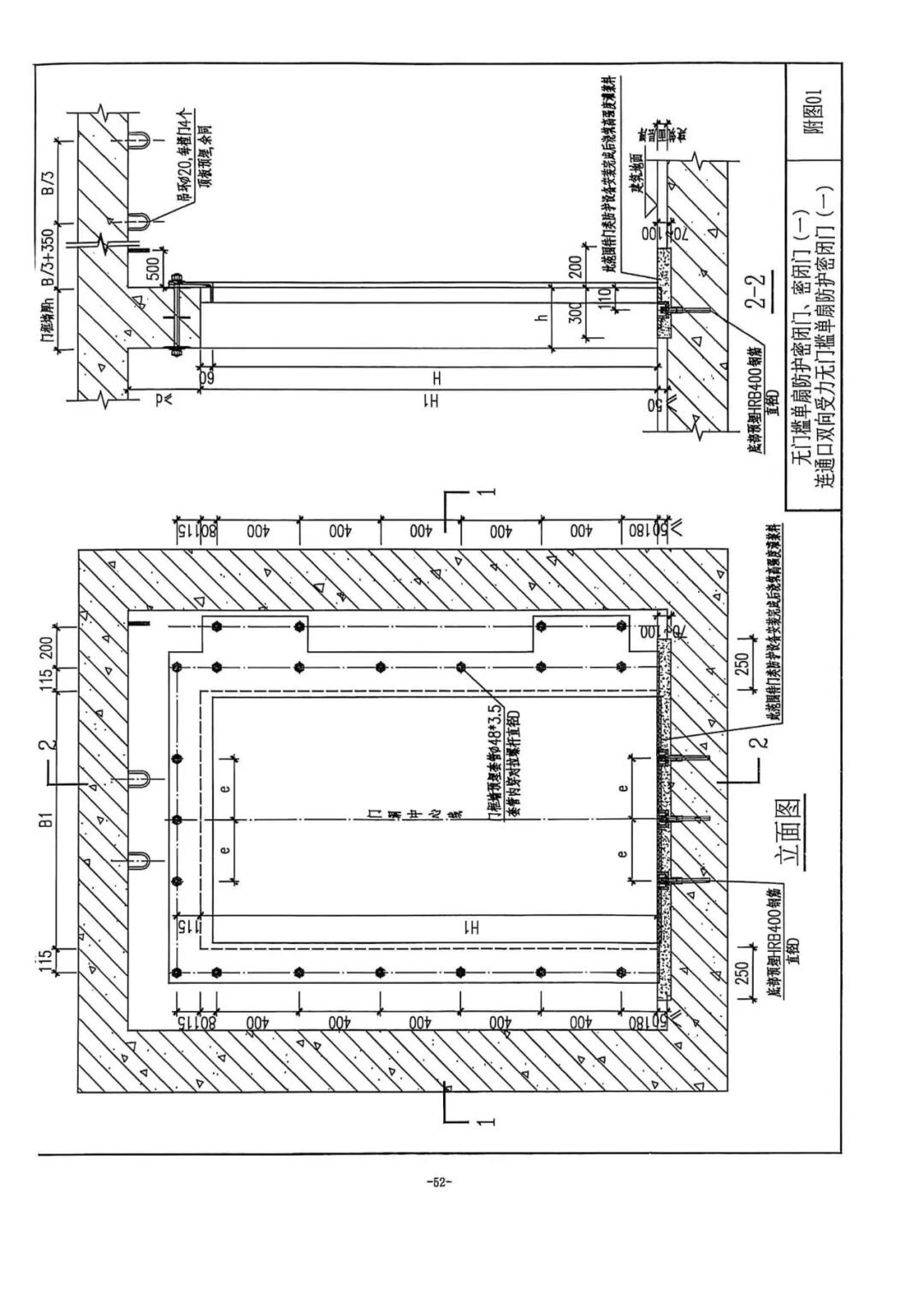
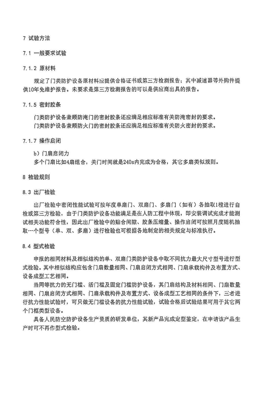
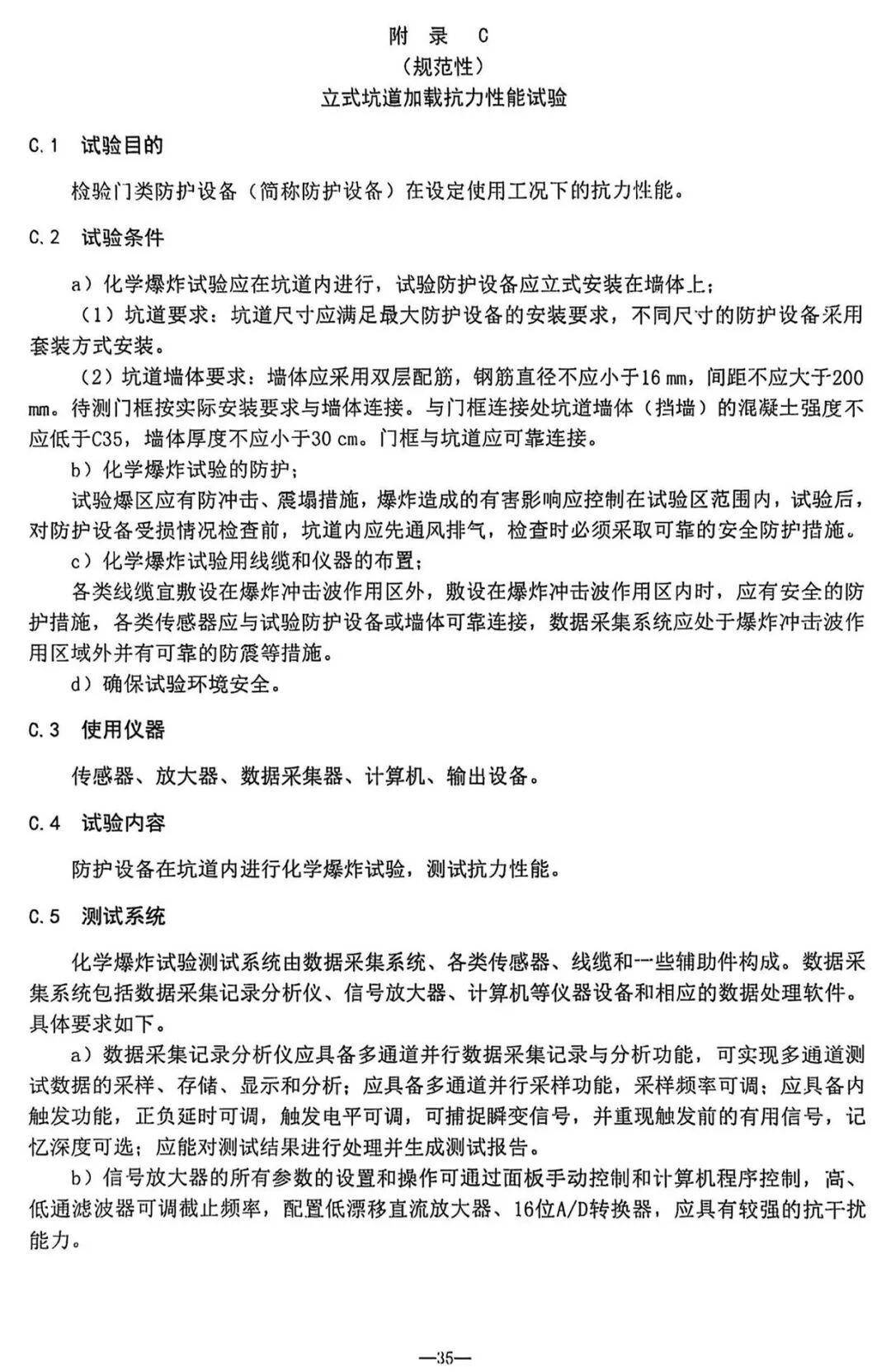
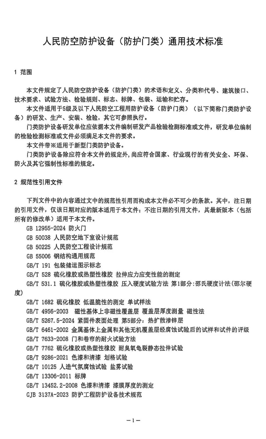
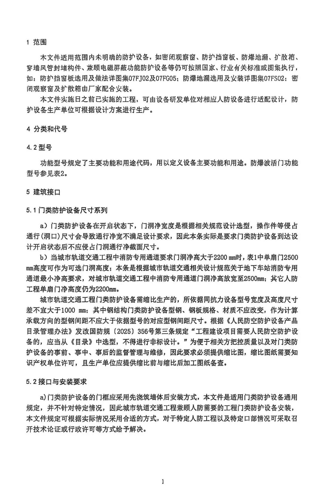
国家人民防空办公室发布行业标准《人民防空防护设备(防护门类)通用技术标准》
0
收藏
分享
1261
2025-08-08